School of Foreign Languages

BOĞAZİÇİ UNIVERSITY School of Foreign Languages

  • Main Page
  • BU Homepage
TR
  • ABOUT US
  • PEOPLE
  • ACADEMIC
  • STUDENTS
  • TOEFL EXAM CENTER
  • CONTACT
ABOUT US
ABOUT US
ABOUT US
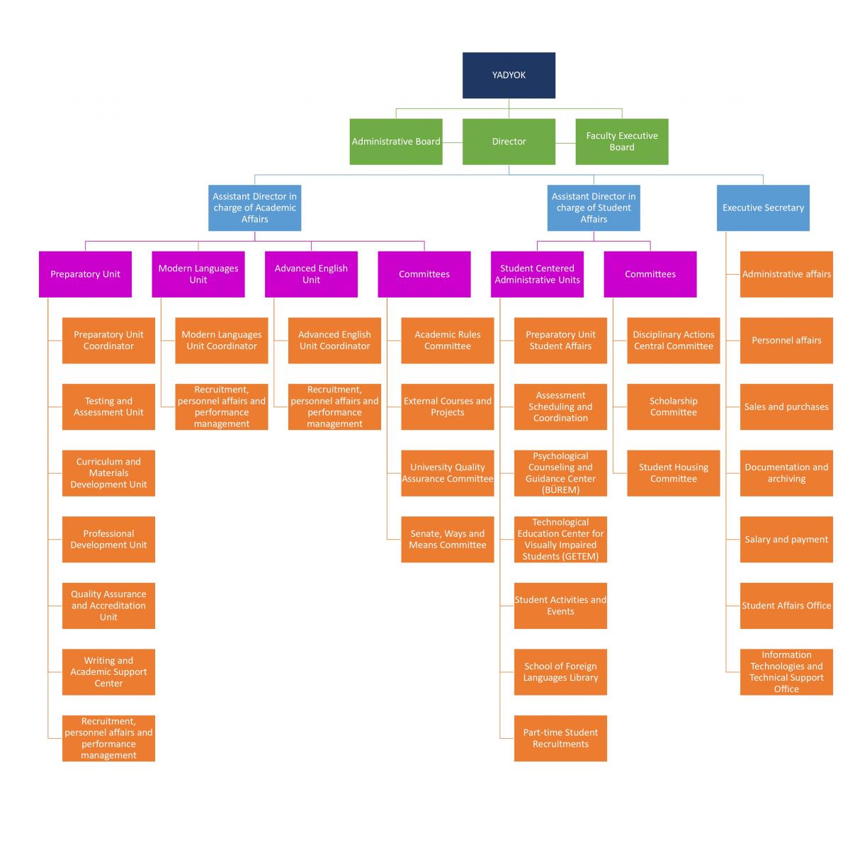
  • Organizational Chart
  • Mission and Vision
  • Educational Philosophy & Core Values
  • Methodology
  • Units
  • Recruitment
  • Regulations and Policies
PEOPLE
PEOPLE
PEOPLE
  • Administration
  • English Preparatory Division
  • Modern Languages Unit
  • Advanced English Unit
  • Staff
Academic Offices
Academic Offices
Professional Development Unit
Professional Development Unit
Curriculum and Materials Development Unit
Curriculum and Materials Development Unit
Accreditation
Accreditation
ACADEMIC OFFICES
  • Professional Development Unit
  • Curriculum and Materials Development Unit
  • Testing and Assessment Unit
  • Quality Assurance and Accreditation Unit
ACCREDITATION
  • Accreditation
STUDENTS
STUDENTS
Useful Links
Useful Links
Important Information
  • Placement Test (DBS)
  • Programs
  • Grades
  • BUEPT Eligibility Requirements
  • Course Evaluation System
  • Attendance and Health Reports
  • Leave of Absence
  • Irregular and Remedial Student Status
  • Summer School
  • Students Representation Council (SRC)
  • Disciplinary Regulation
  • Submission of Petitions, Complaints and Requests
  • Frequently Asked Questions
  • Academic Integrity and AI Policy
  • Documentation of YADYOK Studies
BUEPT
  • General Information
  • Non-BU Students
  • Test Content and Scoring
  • Updated Security Measures
  • Partial Pass
  • Exams Equivalent to BÜYES/BUEPT and Other Exemption Rules
  • TWE
  • Exam Eligibility and Remedial Student Status
  • BUEPT Sample
RESOURCES
  • Campus
  • Useful Links
CONTACT
CONTACT
Petition Forms
Petition Forms
CONTACT
  • Petition Forms
Boğaziçi University
  • Main Page
  • PEOPLE
-A
+A
Back
PEOPLE
  • Administration
  • English Preparatory Division
  • Modern Languages Unit
  • Advanced English Unit
  • Staff

PEOPLE

ABOUT US
Organizational ChartMission and VisionEducational Philosophy & Core ValuesMethodologyUnitsEnglish Preparatory DivisionModern Languages UnitAdvanced EnglishRecruitmentRegulations and Policies
PEOPLE
AdministrationEnglish Preparatory DivisionModern Languages UnitAdvanced English UnitStaff
CONTACT
Petition Forms
Boğaziçi University
212 359 4500/4501
0212 359 45 03
Address: Boğaziçi University School of Foreign Languages Anadolu Hisarı Kampüsü Göksu Mahallesi, Cuma Yolu Caddesi, 34815, Beykoz, İstanbul
E-mail: hazirlik@bogazici.edu.tr
EMERGENCY
1100
MAP
GETTING
THERE
VIRTUAL
TOUR
SITE
MAP
© 2025 Boğaziçi University - All Rights Reserved.
MOBILE MENU
hazirlik@bogazici.edu.tr 212 359 4500/4501
  • MAIN PAGE
  • ABOUT US
    • Organizational Chart
    • Mission and Vision
    • Educational Philosophy & Core Values
    • Methodology
    • Units
    • Recruitment
    • Regulations and Policies
  • PEOPLE
    • Administration
    • English Preparatory Division
    • Modern Languages Unit
    • Advanced English Unit
    • Staff
  • ACADEMIC
    • ACADEMIC OFFICES
    • Academic Offices
    • Professional Development Unit
    • ACCREDITATION
    • Curriculum and Materials Development Unit
    • Accreditation
  • STUDENTS
    • Important Information
    • BUEPT
    • RESOURCES
  • TOEFL EXAM CENTER
  • CONTACT
    • Petition Forms
  • LANGUAGE OPTIONS
    • TR
    • EN
This website uses cookies to improve your experience. By continuing, you agree to our use of cookies. Click Here to Review Our Cookie Policy.
Accept Reject